
第二届高端制造发展论坛简介#
值此全球供应链重塑和新技术革命浪潮的双重作用力之下,我国制造业正面临全面的数字化和智能化转型。新一代信息技术、人工智能、新材料、新能源等为代表的高科技产业和先进制造业,支持专精特新企业的发展,提升了制造业的智能化、高端化和绿色化水准。
中国机械工程学会以**“智能引领,协同共赢”为主题**,策划主办的第二届高端制造发展论坛将于2023年10月24日在汉诺威上海工业联展期间召开。论坛设置主旨报告会及多场平行论坛,聚集众多行业专家,中外科技巨擘企业精英,秉持开放合作的学术会风,为企业创造技术交流、商业合作的平台。论坛的召开将汇聚创新资源,瞄准制造业高质量发展的痛点与难点,促进产学研深度融合,协同发展。
会议简介#
会议一:开幕式暨主旨报告
会议:第二届高端制造发展论坛开幕式暨主旨会议#
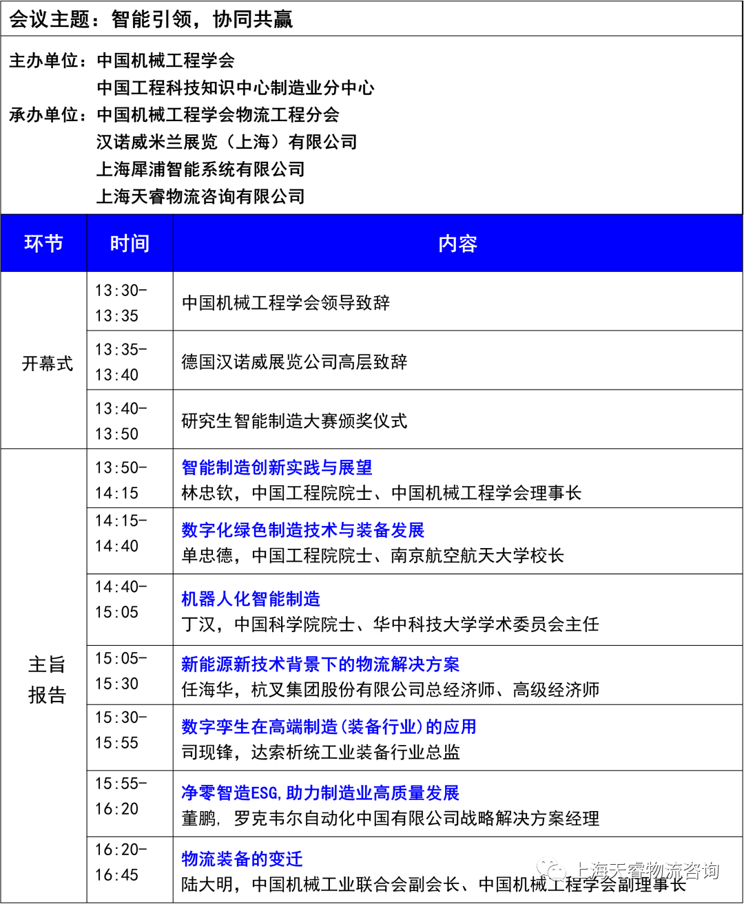
会议主题:智能引领 协同共赢
时间:2023年10月24 下午13:30-16:45
地点:上海新国际博览中心OW6 展馆 A1论坛区
**主办单位:**中国机械工程学会
中国工程科技知识中心制造业分中心
**承办单位:**中国机械工程学会物流工程分会
汉诺威米兰展览(上海)有限公司
上海犀浦智能系统有限公司
上海天睿物流咨询有限公司
**规模:**500人+
会议二:
供应链专业论坛暨中国工程师联合体学术交流委员会#
第五期工程师学术沙龙活动
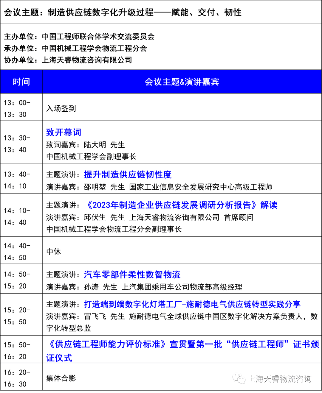
会议主题:制造供应链数字化升级过程——赋能、交付、韧性
会议时间:2023年10月25下午13:30-16:30
会议地点:上海新国际博览中心 OW6 展馆 A1论坛区
**主办单位:**中国工程师联合体学术交流委员会
**承办单位:**中国机械工程学会物流工程分会
**协办单位:**上海天睿物流咨询有限公司
**会议规划:**主题会议:200+人
会议议程#
会议一:开幕式暨主旨报告
**会议时间:**2023年10月24日13:30-16:45
**主持人:**陆大明 中国机械工业联合会副会长、中国机械工程学会副理事长

会议二:
供应链专业论坛暨中国工程师联合体学术交流委员会
第五期工程师学术沙龙活动
**会议主题:**制造供应链数字化升级过程——赋能、交付、韧性
**会议时间:**2023年10月25日下午(13:30-16:30)
如有相关疑问,请联系中国机械工程学会物流工程分会会务组:
宋海萍 13817677158
饶水庆 15779163522
主旨报告会报告人简介#
报告人

林忠钦 院士
上海交通大学
中国机械工程学会理事长、理事会党委书记。曾任上海交通大学校长、教育部科技委先进制造学部主任。

单忠德 院士
南京航空航天大学
南京航空航天大学校长、国家产业基础专家委副主任、国家智能制造专家委副主任
丁汉 院士
华中科技大学
华中科技大学校学术委员会主任,国家数字化设计与制造创新中心主任

任海华
杭叉集团股份有限公司
杭叉集团总经济师兼浙江杭叉智能科技有限公司董事长,博士,高级经济师

司现锋
达索系统
达索系统大中国区工业装备行业总监

董鹏
罗克韦尔自动化中国有限公司
罗克韦尔自动化中国有限公司战略解决方案经理

陆大明
中国机械工程学会
中国机械工程学会副理事长,研究员级高工,曾任北京起重运输机械研究院院长
报名事项
本次会议截止报名时间为:2023年10月22日,为能够顺利报名参加论坛,请参会人员扫描下方二维码报名,会议凭证入场参会。
收费标准:免费#
会议论坛报名表回执信息里请填写以下信息。凡是填写了这些信息的,会务组将协助提前办理快速入场证,提供午餐券和会议室座位安排。

可扫码下面二维码,填写个人信息报表。

会议报名联系人:
中国机械工程学会物流工程分会
宋海萍 13817677158/13661801098
饶水庆 15779163522
END#

点击下文原文链接,可查看