
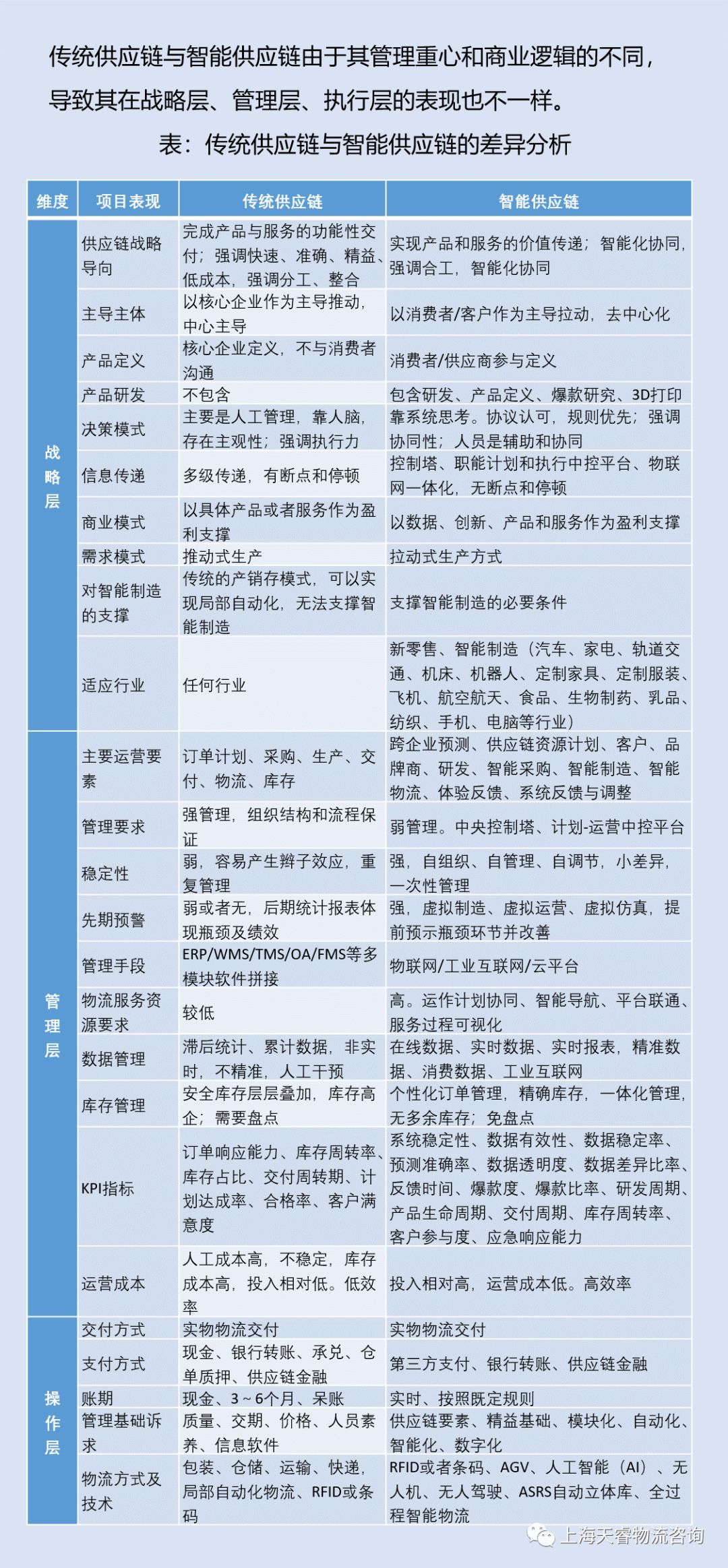
智能供应链需要具备“思考”和“行动”的能力。从智能供应链图谱可以知道,智能供应链涉及更多的市场要素、技术要素和服务要素,涵盖面更加具有高度、广度和深度:从物理要素到虚拟要素(数据与信息);从消费者提出需求到不同环节的供应商提供准确的商品和服务;从战略层面到执行层面;从客户资源、数据资源、产品资源、供应资源到技术资源……都存在更多的基础要求和运营变数,这就需要整个供应链系统具备自主感知、自主分析与思考、自主反馈(feedback)和算法优化、自主调整的智力和能力。
智能供应链需要实现可视化(Visibility)、可感知(Sensibility)、可调节(Adaptability)的三大目标。各项要素只有围绕可视化、可感知、可调节三大目标展开,才能真正驱动传统供应链升级为智能供应链。







更多《智能供应链》精彩内容

以上精彩内容摘自邱伏生著《中国战略性新兴产业研究与发展系列丛书-智能供应链》,关于此书详细介绍、沟买渠道详见下文。
1
《智能供应链》作者介绍#


2
《智能供应链》图书购买渠道

《中国战略性新兴产业研究与发展系列丛书-智能供应链》书籍已于2019年5月30日正式发布,完成购买信息填写付款后,工作人员将于2个工作日内完成邮寄。
【预售联系人】


张丽丽,[email protected] 13816440994
颜日红,[email protected] 13411802072


