最近有几个词,在制造业刮起了一阵飓风,“工业4.0”、“智能制造”、“互联网+”、“中国制造2025”,而与这些词相关的企业代表中,都会提及青岛的红领集团,而红领集团一大特色是:大规模定制,下面上海天睿物流咨询有限公司从咨询的角度为您剖析红领集团如何做到大规模定制,以下纯为公司观点:
















制造企业如何实现大规模定制?| 红领集团案例深度剖析
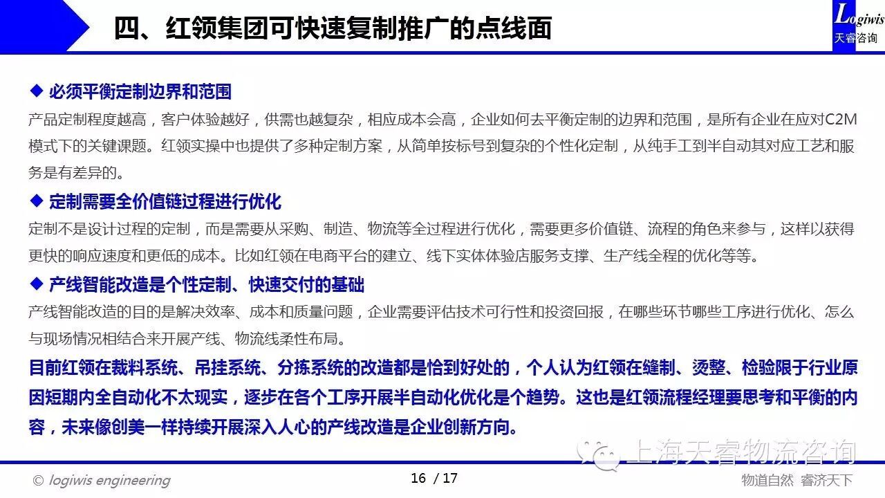
红领集团通过数字化、模块化和柔性供应链体系,成功实现了服装行业的大规模定制。其核心在于将客户需求直接嵌入生产流程,打破传统批量生产的刚性结构。上海天睿物流咨询有限公司从供应链与运营视角解析其关键支撑机制。
最近有几个词,在制造业刮起了一阵飓风,“工业4.0”、“智能制造”、“互联网+”、“中国制造2025”,而与这些词相关的企业代表中,都会提及青岛的红领集团,而红领集团一大特色是:大规模定制,下面上海天睿物流咨询有限公司从咨询的角度为您剖析红领集团如何做到大规模定制,以下纯为公司观点:
















输入关键词开始搜索
在天睿观点、服务案例、新闻动态中查找